Profile PictureMohamed Bakry
$37+

AI Context Alchemy: Turn AI Prompts into Profit for Non-Technical Teams

Add to cart

AI Context Alchemy: Turn AI Prompts into Profit for Non-Technical Teams

$37+

It was 2:17 AM when the email arrived.

Subject line: "Your AI Strategy Just Cost Us $47,000."

A SaaS CEO I'd been advising for six months had trusted an AI-generated market analysis. The AI recommended launching a feature directly into a competitor's stronghold. The competitor had announced the exact same feature the day before.

The entire $47,000 marketing campaign was dead on arrival.

I stared at my screen, numb. This wasn't just a mistake.

This was a failure of trust. And it was my fault.

I was feeding it empty prompts with poor inputs and expecting miracles. And I wasn't alone; thousands of business owners were making the same expensive mistake.

But what happened next changed everything.

From that disaster, I discovered the real reason AI fails for businesses: It's not the technology. It's not the prompts. It's the missing business context.

That night, I didn't just lose a client. I found the system that would help thousands of non-technical professionals transform AI from a frustrating gamble into their most valuable business partner.


The Problem You're Facing:

You've tried ChatGPT. You've watched the YouTube tutorials. You've downloaded the "1000 prompts" packs.

But every time you use AI, you get the same disappointing results:

Generic outputs that sound robotic and off-brand
Hours wasted editing and wasting hours to re-prompting to fix mistakes
Expensive errors because AI sounded confident but was completely wrong (fact-check issues)
Lost opportunities while competitors somehow make AI look effortless
Team confusion because everyone gets different results from the same AI tool

You're not failing at AI. AI is failing you because nobody taught you the one thing that actually matters:

How to give AI the business context it desperately needs.


The Solution: AI Context Alchemy

This isn't another book of generic prompts. This is the battle-tested system I developed after that $47,000 mistake.

A framework specifically designed for non-technical business professionals who need real results, not AI tips and tricks.

What's Inside AI Context Alchemy:

📘 The C.R.A.F.T. Framework – The 5-element system that transforms any AI tool into your strategic partner

💰 7 Revenue-Generating Commands – Copy-paste prompts for sales emails, content creation, customer retention, crisis management, and more

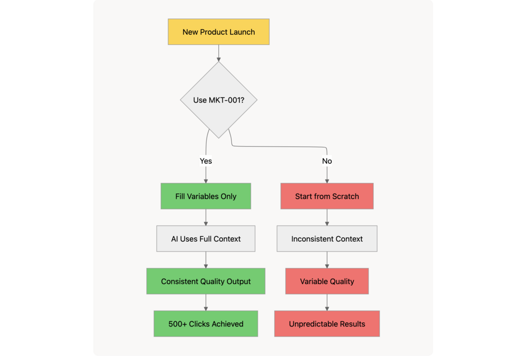
🏗️ The Context Library System – Stop re-explaining your business to AI 15 times a week; build it once, use it forever

📈 90-Day Profit Plan – Go from AI confusion to 35+ hours saved per week and $20K+ monthly ROI in just 3 months

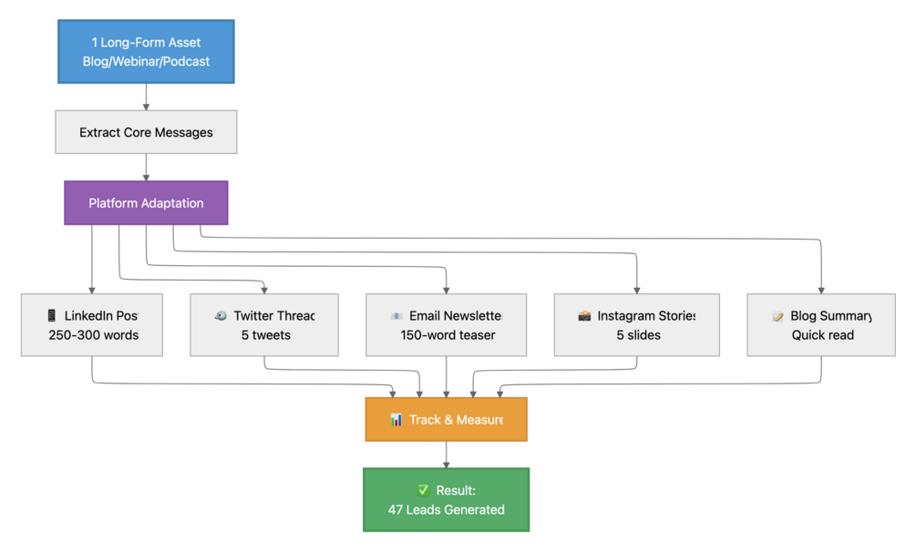
📊 12 Visual Charts – Mermaid diagrams showing exactly how to implement each framework (with working code included)


What You'll Be Able to Do:

🎯 Create AI outputs that are 90% ready to use. No more endless editing.
🎯 Make AI sound exactly like your brand, not like a robot.
🎯 Eliminate "confident but wrong" AI disasters that cost you money and trust.
🎯 Get your entire team producing consistent, high-quality AI work.
🎯 Turn AI into a profit center that directly grows your bottom line.

How did this transformation happen?

The secret wasn't "better prompts." It was a business context where teaching AI to think like your company and forcing it to follow your rules, not its default rules.


🎁 EXCLUSIVE BONUS: 40 High-Impact AI Use Cases & Prompt Library

(Standalone Value: $97 – Yours FREE with Purchase)

Get instant access to a 70+ page professional playbook with detailed, ready-to-use prompts across 9 business sectors:

Marketing & Sales (8 Prompts) – Battle cards, cold emails, LinkedIn posts, product launches
Customer Success (4 Prompts) – Churn prevention, support routing, onboarding, health scores
Product & Strategy (4 Prompts) – Feature prioritization, competitive analysis, roadmaps
Operations (4 Prompts) – Inventory forecasting, supply chain, process docs, vendor scorecards
Finance & Legal (4 Prompts) – Contract review, variance analysis, budget allocation
HR & Talent (4 Prompts) – Job descriptions, interview questions, performance reviews
Healthcare (4 Prompts) – Patient intake, literature research, treatment plans
Real Estate (4 Prompts) – Property listings, market analysis, lease summaries
E-Commerce (4 Prompts) – SEO optimization, return policies, personalization engines

Each use case includes:

  • The exact pain point it solves
  • A detailed, customizable prompt (300-500 words)
  • Step-by-step implementation instructions
  • Measurable success metrics
  • Implementation guides
  • Pro tips from real business applications

This bonus alone is worth more than the entire price of the book.


Who This Is For:

✔️ Business owners are tired of wasting time on generic AI outputs
✔️ Marketing teams who need brand-consistent content at scale
✔️ Sales leaders who want AI to actually close deals, not just draft emails
✔️ Product managers who need AI to understand customer feedback
✔️ Operations leaders looking to automate without losing quality
✔️ Anyone who wants AI to be a strategic asset, not a frustrating toy

No coding required. No technical background needed. Just business expertise and the willingness to learn a better way.


The Cost of Waiting:

Every day you delay, you're:

  • Wasting 2-3 hours on generic AI content that needs heavy editing
  • Losing deals to competitors who've mastered AI-powered sales
  • Burning budget on campaigns with messaging that doesn't convert
  • Frustrating your team with inconsistent AI results
  • Missing opportunities to scale your business faster

Two months from now, you'll either be:

🔴 Still stuck in AI trial-and-error hell, watching competitors pull ahead
🟢 Saving 35+ hours per week, generating $20K+ monthly ROI, and dominating your market with AI


Your Investment: $37 (for a limited time)

For less than the cost of hiring a freelancer for one project, you get:

✅ The complete AI Context Alchemy E-Book (~ 50 pages)
✅ The C.R.A.F.T. Framework
✅ 7 Money-Generating Commands
✅ 90-Day Implementation Plan
✅ 12 Mermaid Chart Code Library and visual frameworks.
BONUS: 40 High-Impact Use Cases (Value: $97)

File Formats: Notion Format, Text files.
Total Pages: 120+ pages of pure actionable content
Delivery: Instant download after purchase

Total Package Value: $250+
Your Price Today: $37 for a limited time.


Top Questions from Business Owners Like You

1. Is this book for beginners or advanced AI users?
This book is for business professionals who are beginners with AI but experts in their own business. It bridges the gap, teaching you how to apply your business expertise to get expert-level results from AI without needing any technical skills.​

2. I've bought prompt packs before. How is this different?
This is not a list of prompts; it's a system for thinking. Instead of giving you fish, it teaches you how to build a fleet of AI-powered fishing boats, so you can generate your own perfect prompts for any task, forever.​

3. Will this work for my specific industry (e.g., healthcare, real estate, finance)?
Yes. The C.R.A.F.T. Framework is industry-agnostic, and the bonus 40 High-Impact AI Use Cases includes detailed, professional prompts specifically for sectors like healthcare, real estate, finance, legal, and more, making it immediately applicable to your business.​

4. How quickly will I see a return on my investment?
You will see a difference in the quality of your AI outputs with the very first prompt you write using the C.R.A.F.T. framework. The 90-day plan is designed to help you save over 12 hours/week in the first month and achieve a measurable financial ROI within the first quarter.

5. What if I'm not a writer? Can I still use this?
Absolutely. This system is designed for founders, managers, and operators—people who need to get things done, not write perfectly crafted prose. It turns your raw business knowledge into clear instructions that AI can execute, making you more effective, not just a better writer.

6- Do you offer an affiliate program?
Yeah, join my affiliate program from here and earn a 40% commission on every sale you refer, no caps, no hidden terms.


The choice is yours:

Stay stuck in the AI frustration cycle, or join the businesses that have turned AI into their unfair competitive advantage.

Click "I want this!" to get instant access to AI Context Alchemy + the complete 40 Use Cases bonus.

Your AI transformation starts now.

Mohamed Bakry
Creator of AI Context Alchemy

$
Add to cart

Turn AI prompts into profit with 40 professional use cases + C.R.A.F.T. Framework. Save 35+ hours/week. For non-technical business teams. Get it now

Complete AI Context Alchemy E-Book
~50 Pages
The C.R.A.F.T. Framework
7 Money-Generating Commands
90-Day Implementation Plan
12 Mermaid Chart Code Library and visual frameworks.
BONUS: 40 High-Impact Use Cases
No refunds allowed
Powered by